苏州镓创晶合科技有限公司
苏州镓创晶合科技有限公司
行业应用
APPLICATION
行业应用
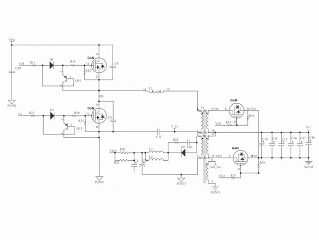
我们的应用方案及氮化镓应用方案能够覆盖全功率范围,可以满足从几十瓦到上千瓦的各种应用,产品性能表现优异,功能全面,性价比高,广泛适用于消费电子、工业应用、电动汽车、数据中心、医疗、通讯等诸多领域。
Copyright © 2025 苏州镓创晶合科技有限公司 备案号:苏ICP备2024103633号-1 XML